Using PeopleNet Crude Oil Workflow
Crude Oil Workflow is a joint venture between PeopleNet and TMW Systems. It provides a system for oil field crude haulers to collect pickup and delivery information and send it to Fuel Dispatch using TotalMail.
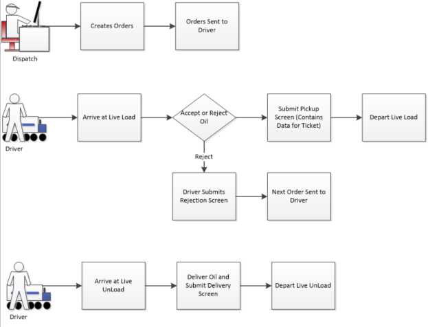
On the PeopleNet side, mobile comm screens take the driver through a pickup and delivery.
-
At the first pickup, a custom Pickup Screen appears with the customer and load information filled in automatically. The driver completes the pickup run ticket. It is transmitted through TotalMail to Fuel Dispatch’s Oil Field Order Entry window. It can also be printed in the field.
Note: If analyzing the oil shows it does not meet specific requirements, it cannot be hauled. The driver presses the Reject button on the Pickup Screen to access the Rejection Screen, where the driver enters the reasons the load is rejected.
-
When the driver arrives at a delivery location, the Delivery Screen appears. The driver enters the drop information and transmits it through TotalMail to Fuel Dispatch’s Oil Field Order Entry window.
On the Fuel Dispatch side, the transmitted data updates Oil Field Order Entry orders.
Using Crude Workflow:
-
Eliminates the need for drivers to fill out run tickets manually
-
Ensures that run ticket data is readable and secured
Circle of Service
The basic process when using Crude Workflow with an order that has one pickup and one drop is illustrated here.

Software requirements
To use Crude Workflow, you must be using:
-
FuelTMS V.13.11.44.128 or later
Note: You must be set up to use the Oil Field Order Entry window.
-
TotalMail V. 13.10 or later
-
PeopleNet Packetized Poller (workflow)
Note: You install the poller when you install or upgrade TotalMail. For details, see Using the Agent option.
Hardware requirements
Your TotalMail system requires:
-
100 GB hard drive
-
8 GB RAM
-
4 four-core processors
Your PeopleNet system requires:
-
Blue 2, Tablet or newer mobile communication units
-
Crude Workflow Code V. 1272
Note: This provides the basic, or vanilla, version of Crude Workflow.
Preliminary TotalMail setup
Before you can use Crude Workflow, you must perform these TotalMail setup tasks:
-
Set up the PeopleNet poller
-
Install the Basic Crude Workflow form set
-
Link pickup and delivery forms with GeoFence defaults
Setting up the PeopleNet poller
Before starting to set up TotalMail, contact your PeopleNet representative and obtain your PeopleNet:
-
Customer ID
-
Principal User ID
-
Customer Password
This information is needed when you set up the PeopleNet Poller for blob messaging.
-
Go to Start > Programs > TMW Systems Inc > TotalMail/Mobile Communications > Peoplenet (new style).
The TMW MobileComm Poller (TMW TotalMail Interface/PeopleNet) window opens.
-
Go to Edit > Configuration.
The TMW MobileComm Interface Configuration window opens. -
In the MobileComm Interface Configuration section, click Configure.

The PeopleNet Interface Properties window opens.
-
In the PeopleNet Account section, enter the PnetPollerUserID, Customer ID, and Customer Password you obtained from your PeopleNet representative.

-
In the Webservices section, make entries in these fields.

HostId
Enter the host ID (PNet).
AppId
Enter the application ID (PNet).
SendFormMessagesInBlob
Determines whether form messages will be sent in XML format using the SendBlob web service
Options are:
-
True
Send form messages in XML.
-
False
Do not send form messages in XML.
Select True.
SendFreeForm
MessagesInBlobDetermines whether text messages will be sent in XML format using the SendBlob web service
Options are:
-
True
Send free form text messages in XML.
-
False
Do not send free form text messages in XML.
Select True.
SendTrucksInBlob
DefaultDefault value (True or False) for a truck that is not specifically enabled or disabled for XML messages
TrucksToSendInBlob
Comma-separated list (with no spaces) of PeopleNet truck numbers for trucks that receive messages in XML
TrucksToSendNoBlob
Comma-separated list (with no spaces) of PeopleNet truck numbers for trucks that do not receive messages in XML
-
-
Click OK to close the window.
-
Click OK in the TMW MobileComm Interface Configuration window.
-
Click Exit in the TMW MobileComm Poller (TMW TotalMail Interface/PeopleNet) window.
| For more information about using TotalMail with PeopleNet as your mobile comm vendor, see TotalMail PeopleNet interface setup and operation. |
Installing the basic Crude Workflow form set
The Basic Crude Workflow form set includes a standard set of forms. These forms provide the data communication method that allows TotalMail to update PeopleNet workflow code on the PeopleNet mobile communications unit.
-
PACOS Dispatch
Sends the PACOS Dispatch information, as well as the pre-populated pickup and delivery XML to the driver for each Live Load and Live Unload. This form does not show in the PFM site or as a message in the driver’s inbox. When the driver receives this message, it adds a new workflow trip. When activating this form, you must use the Direct to Current option.
-
Crude WF Load Assignment
This form triggers the PACOS Dispatch form while sending a physical message the driver can view in the inbox. This form allows you to give your drivers extra information on a trip. Using this form is optional.
Note: The form is scripted by PeopleNet. The form ID will not change.
-
Crude WF Pickup
This bi-directional workflow form is filled out by the driver at a Live Load. Certain fields in the form are pre-populated by the PeopleNet device. Do not use the Direct to Current option when activating a new version of this form.
Note: The form is scripted by PeopleNet. The form ID will not change.
-
Crude WF Delivery
This bi-directional workflow form is filled out by the driver at a Live Unload. Certain fields in the form are pre-populated by the PeopleNet device. Do not use the Direct to Current option when activating a new version of this form.
-
Crude WF Rejection
This form can be triggered by both the Crude WF Pickup and the Crude WF Delivery forms. When a pickup or delivery is rejected, the driver is presented this form. It ends the trip and triggers the sending of the next load assignment.
Note: The form is scripted by PeopleNet. The form ID will not change.
-
PACOS END TRIP
This form triggers the next load assignment.
-
Driver Log In (Unified)
This form logs the driver into a shift; updates all trip segments on the shift to the current tractor; triggers the first load assignment.
-
Driver Log Out (Unified)
This form logs the driver out of the current shift and updates the driver/tractor relationship.
-
Cancel All PACOS Dispatch
This form clears the driver’s device of all workflow data, which happens at login/logout.
Your TotalMail System Administrator will import and activate the forms.
Linking forms with GeoFence defaults
The automated workflow requires that you set up GeoFence locations for live load and live unload events, and identify the TotalMail form for each.
You do this in the TMWSuite System Administration application. For instructions, see Configuring for PACOS - TMWSuite.
Preliminary company profile setup
To use the Crude Oil Workflow, you must set up company profiles for leases to identify:
-
Types of ticket the lease uses
Ticket types are based on how the product picked up at the lease is measured. Measurements can be based on meters or gauges.
-
Lease’s latitude/longitude information
Latitude/longitude data is required for each location. It is used to trigger the appropriate form on the PeopleNet unit.
-
Consignee’s latitude/longitude information
-
Display the Oil Field Readings tab
Creating Ticket Type options
Each lease’s company profile must identify the ticket type it uses. TotalMail sends the ticket type to the PeopleNet unit. This code tells PeopleNet which type of screen to display to the driver for data entry on a pickup. Before you can identify a lease’s ticket type, you must record ticket types as options in the OtherType2 label. Your entries appear in the Other Type 2 field in the company profile.
Two ticket types are supported:
-
Gauge
The driver does dip readings to measure the level of oil in the tank before and after pulling the oil. The amount of oil removed is converted into barrels.
-
Meter
The level of oil in the tank is displayed by a digital meter. The driver notes the meter reading before and after pulling the oil.
Note: Meters can be on the tank, the LACT, or on the truck making the pickup/drop.
Create as many ticket types as needed. You are limited only by agreement with PeopleNet code.
-
The Name field text will display as the field name.
-
The Description field value can be any valid description.
-
The Abbr field must be all caps and have the correct code provide by PeopleNet, that is GAUGE or METER.
The field has been renamed as Ticket Type.

In the Company Profile window accessed in Fuel Dispatch, the Ticket Type field is located in the Other Types section of the company profile.

You add label options in TMWSuite’s System Administration application.
|
Illustrations of what drivers see on the PeopleNet unit for the different types of tickets are provided below.





Specifying a lease’s ticket type
Once you have created the ticket type options, you identify the type of run ticket required for leases in their company profiles.
-
Access the company profile for a lease (shipper).
-
In the Other Type 2 field, select the type of ticket the company uses:
-
Gauge
The driver does dip readings to measure the level of oil in the tank before and after pulling the oil.
-
Meter
The level of oil in the tank is displayed by a digital meter. The driver notes the meter reading before and after pulling the oil.
Note: The Other Type 2 field is the recommended field used to identify a company’s ticket type. However, your company may be using a different field to identify ticket types.
-
-
Save the profile.
Verifying a company’s profile includes latitude/longitude data
The location you record for a lease might not have a street address. This may also be true for delivery locations. To ensure that drivers can find the pickup and drop locations, you must have lat/long data for each location in its company profile. A company’s lat/long data is displayed on the Stop Info/Routing tab of its profile. Check the Lat and Long fields in the Geocoding section.

If the company does not have lat/long data, you must add it.
| You must use PCMiler Streets to populate the latitude/longitude data. |
Verifying required tank setup is performed
Tank profiles for leases (shippers) must include these fields used in the crude workflow:
Field |
Found in |
Field Tank Number |
Tank Translation field in Company Relations Profile window, Tanks tab |
Tank Capacity |
Capacity field on Tanks tab in the Company Relations Profile window or Size field in the Tank Model Maintenance window |
Tank Increment |
On the Tanks tab in the Company Relations Profile window or In the Tank Model Maintenance window |
Note: For more information, see Setting up tank profiles.