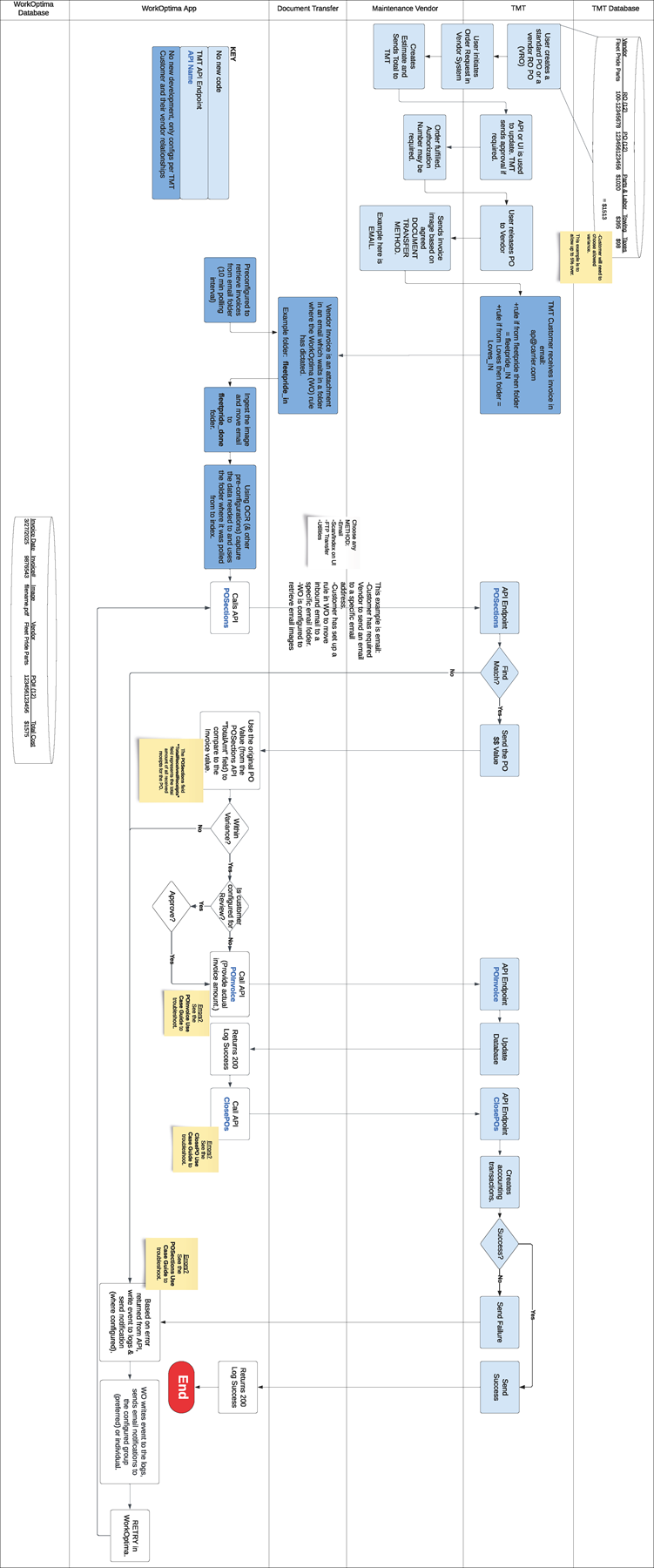
TMT and WorkOptima Integration High Level Workflow

This flowchart reviews the major steps in the TMT purchase order WorkOptima automated PO close process. If you are viewing this information online, you can select the image to enlarge it.

Click image to enlarge

For users reading this in print format, we include this larger graphic:

The WorkOptima workflow